Quality Control

We implement comprehensive quality control to exceed expectations for superior performance and satisfaction.

Our commitment to delivering precision parts begins with rigorous inspection and monitoring at every stage of production. Our skilled technicians use advanced measurement tools and cutting-edge technology to ensure that each component meets the highest standards of accuracy and consistency. We adhere to tight tolerances and employ thorough quality checks, including dimensional inspections and surface finish assessments. Our excellent QA team guarantees material quality, processing control, and outgoing quality control to meet customers’ requirements perfectly. Specializing in low and medium volume production of industrial machined parts, including customized precision parts and prototypes, we produce high-quality components that precisely match your needs. Quality policy :

est.

2012

A decade of expertise

3000

+

Completed projects

98

%

Satisfied customers

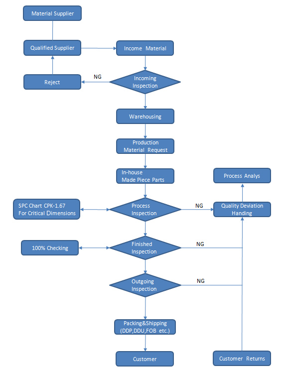
Quality Control System

5Dtech uses a state of the art facility to ensure all production is manufactured with the highest quality. We draw on the latest technology when it comes to excellence in part production. Our quality department works within the structure of our quality system to verify that customer requirements are met. All customer drawings are referred to thus, ensuring parts are designed using your exact specifications.

Reports & Studies

Our Quality department is capable of issuing the following reports and studies:

This unwavering dedication to quality control enables us to provide our customers with parts that not only meet but often exceed their exacting specifications, resulting in superior performance and satisfaction.

ISO Certifications

We proudly maintain ISO certifications for quality, safety, and environmental management (ISO 9001:2015, ISO 45001:2018, ISO 14001:2015), demonstrating our commitment to excellence in prototyping, production, and related services. Furthermore, we’ve attained ISO 13485:2016 certification for maintaining high-quality standards in medical device manufacturing and healthcare services.